第一章 总则
第一条 为适应我国风电技术与市场的发展,促进风电开发、制造、检测认证技术进步,推动风电第三方服务专业化、科学化进程,由北京鉴衡认证中心有限公司(以下简称“鉴衡认证”)成立风能专家委员会(以下简称“专家委员会”)。
第二条 为使鉴衡认证中心风能专家委员会的工作进一步规范化、制度化,充分发挥专家委员会的咨询参谋作用,特制定本章程。
第三条 专家委员会是由国内外从事风电相关研究、并具备较高科学技术水平和丰富实践经验的风电工作者所组成的鉴衡认证的风电技术咨询评议机构。
第二章 任务
第四条 专家委员会的宗旨是:以专业的素养,公平公开的讨论,促进行业内达成共识,为风电检测认证和第三方服务提供理性的决策支持。
第五条 专家委员会的主要任务是:
1. 研究讨论鉴衡认证及行业内参与专家委员会的企业成员所提交的关于检测认证的立项申请,在专家委员会内部权衡各方观点与诉求,最终形成决议并对行业公开发布,并作为鉴衡认证及其他相关企业在执行检测认证和其他第三方服务时的补充依据。
2. 在检测认证或其他第三方服务中,尚缺少执行依据的特殊业务、常规业务中企业有超出标准规范的特殊要求或项目执行中存在较大背离时,研究确定其执行方式。在实施该职责时,按项目要求可能会要求部分专家避嫌以及参与专家签订保密协议。
第六条 专家委员会接受处理的立项申请包括技术建议和规则建议两类,具体包括:
1. 对现行标准规范中未尽的或要求不明确的技术条款的解读或补充说明。
2. 对现行标准规范中所提出的要求,其表达形式、执行方式或执行流程在实操中不够明确的,提出的执行规则建议。
3. 尚未有标准规范覆盖的,或是企业定制化的第三方服务中,具有行业普适性的工作,在相关标准规范发布之前的临时技术条款或执行规则建议。
4. 独立而不足以形成标准规范的技术要求或第三方服务执行规则。
5. 其他关于第三方服务的行业内存在普遍诉求或疑问的声明或解释。
第七条 以专家委员会名义形成的决议形式包括:
1. 技术条款和补充性执行规则分别以技术说明和程序说明的形式发布。后续检测认证或其他第三方服务中可以直接使用,并可作为标准规范制定、修订时的参考。
2. 特殊项目需要决策支持时,以专家委员会项目建议书的形式给出。必要时,在鉴衡认证的组织下,在专家委员会上完成项目相关方的协调工作。
第三章 组织机构
第八条 专家委员成员包括高级顾问与专家委员。
高级顾问主要由在风电政府管理部门、行业协会、开发商、设备制造商、咨询设计与科研机构工作的、具备多年风电政策或技术研究经验并在其中某些领域具有行业话语权的专家学者担任。主要职责是参与专家委员会申请立项任务的咨询与论证工作,为具体项目的成果提供意见咨询等工作。
专家委员主要由在风电开发商、设备制造商、咨询设计与科研机构工作一线的、具有实践经验的和理论水平的技术型人员担任。主要职责是参与专家委员会已成立项目的研究、编写、意见咨询等工作。
第九条 专家委员会设日常办事机构“鉴衡风能专家委员会秘书处”,该机构设在鉴衡认证中心风能事业部,职责是处理专家委员会的日常工作,服务专家委员成员。
第四章 委员人选的产生和任期
第十条 专家委员会的高级顾问、专家委员由风电各行业协会、企业、大学、科研院所或其他专家委员推荐,由鉴衡正式聘任并颁发证书。
第十一条 高级顾问、专家委员应具备下列条件:
(一)有高度责任感和事业心,有良好的职业道德,作风正派。
(二)在专业上有一定的造诣,在社会上或风电行业中具有一定的影响力。
(三)有丰富的风电理论知识和研发、生产实践经验,有较强的综合分析判断能力。
(四)专家委员会规定的其他条件。
第十二条 聘请专家委员要考虑风电开发、制造与检测认证产业结构,并综合考虑专家委员的专业结构、年龄结构、地域结构和供职单位结构等因素。
第十三条 每届高级顾问、专家委员任期三年,可续聘续任,续聘续任无届数限制。聘期内,专家委员因某种原因不能继续参加本会的活动,可终止聘任;专家委员会根据需要,可增聘高级顾问或专家委员。
第五章 专家委员的权利和义务
第十四条 专家委员会所有成员享有下列权利:
(一) 可免费参与专家委员会举行的各项活动,获得专家委员会提供的信息、资料以及相应的劳务报酬。
(二) 了解与咨询、评审任务有关的文件、资料、数据、背景材料,以及参加有关的专业学术会议。
(三) 在参与决策咨询过程中充分发表个人意见,并可保留个人意见或建议。
(四) 独立地从事所承担的咨询课题的研究工作,不受任何个人因素的干扰。
(五) 向专家委员会提出工作意见和建议。
(六) 可自愿退出专家委员会。
第十五条 专家委员会所有成员承担下列义务:
(一) 遵守有关法律法规和专家委员会章程及自律守则。
(二) 积极参加专家委员会的各项活动。
(三) 向专家委员会提供相关的科技信息,提出研究、开发、推广、应用先进技术的建议。
(四) 对承担的咨询和评审任务,应对认真负责,按时完成。
(五) 在咨询和评审工作中,应对从全局出发,坚持真理,尊重科学,秉公办事。
(六) 对咨询和评审工作中涉及到的问题和资料,应当保密,未经专家委员会同意,不得擅自传播、转让、拷贝或对外泄露。
第十七条 未经专家委员会同意,专家委员或高级顾问个人不得以专家委员会的名义从事商业性活动。
第十八条 如高级顾问、专家委员本人或所在单位认为其不再适宜继续担任专家委员会成员,由本人提出书面申请,由专家委员会决定是否留任。
第十九条 对违反国家法律法规和本章程的,将会自动失去高级顾问或专家委员资格,报秘书处备案。
第六章 专家委员待遇和工作方式
第二十条 专家委员会倡议业务和奉献精神,专家委员会为专家委员提供必要的工作环境、条件和劳务报酬。
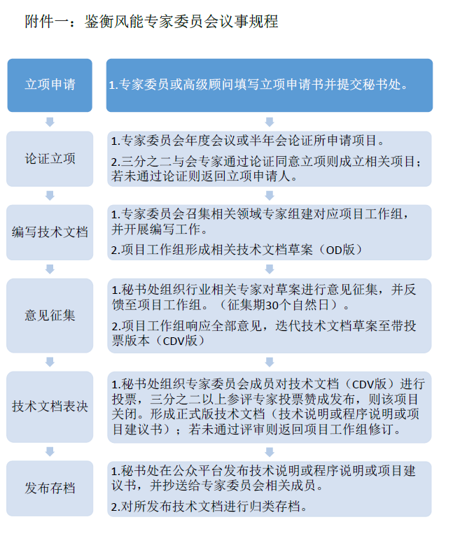
第二十一条 各高级顾问或专家委员个人所提出的申请或建议,由秘书处按专家委员会议事规程提交立项、编写及公布流程。议事规程见附件一。
第二十二条 专家委员会原则上每年召开年度会议或半年会,由高级顾问和部分专家委员出席,会议负责确定专家委员会的工作方针、任务,论证拟申请成立项目。
第七章 附则
第二十三条 本章程由鉴衡风能专家委员会负责解释。
第二十四条 本章程执行过程中如需修改应由专家委员会年度会议讨论通过。
第二十五条 本章程自专家委员会第一次年度会议通过之日生效。

static/file/风电叶片测试创新发展中心章程(草案)_1601011004251